Μαθηματικά (Β Λυκείου Θετικών Σπουδών) - Βιβλίο Μαθητή
4.2 ΕΥΚΛΕΙΔΕΙΑ ΔΙΑΙΡΕΣΗ 4.4 ΜΕΓΙΣΤΟΣ ΚΟΙΝΟΣ ΔΙΑΙΡΕΤΗΣ - ΕΛΑΧΙΣΤΟΚΟΙΝΟ ΠΟΛΛΑΠΛΑΣΙΟ Επιστροφή στην αρχική σελίδα του μαθήματος

4.3 ΔΙΑΙΡΕΤΟΤΗΤΑ

Εισαγωγή

Στα "Στοιχεία" του Ευκλείδη, βιβλία VII, VIII και IX (περίπου 300 π.Χ.), οι θετικοί ακέραιοι παριστάνονται ως ευθύγραμμα τμήματα και η έννοια της διαι-ρετότητας συνδέεται άμεσα με τη μέτρηση των ευθύγραμμων τμημάτων. Ο Ευκλείδης στην αρχή του βιβλίου VII δίνει 22 ορισμούς, μεταξύ των οποίων και οι εξής:

Διαιρέτης: Μέρος εστίν αριθμός αριθμού ο ελάσσων του μείζονος, όταν καταμετρή τον μείζονα.
Πολλαπλάσιο: Πολλαπλάσιος δε ο μείζων του ελάσσονος, όταν καταμετρήται υπό του ελάσσονος.
Άρτιος αριθμός: Άρτιος αριθμός έστιν ο δίχα διαιρούμενος.
Περιττός αριθμός: Περισσός δε ο μη διαιρούμενος δίχα ή ο μονάδι διαφέρων αρτίου αριθμού.
Πρώτος αριθμός: Πρώτος αριθμός έστιν ο μονάδι μόνη μετρούμενος.

Πρώτοι μεταξύ τους: Πρώτοι προς αλλήλους αριθμοί εισίν οι μονάδι μετρούμενοι κοινώ μέτρω.

Τελευταίος δίνεται ο ορισμός του τέλειου αριθμού, δηλαδή αυτού που είναι ίσος με το άθροισμα των γνήσιων διαιρετών του, για παράδειγμα, 28=1+ 2+ 4 + 7 +14 :

Τέλειος αριθμός έστιν ο τοις εαυτού μέρεσιν ίσος ών.

Το ενδιαφέρον των αρχαίων μαθηματικών για τους τέλειους αριθμούς φαίνεται ότι προκλήθηκε από την εξαιρετική σπανιότητά τους. Είναι χαρακτηριστική η παρατήρηση του M. Mersenne (1588-1642) ότι "οι τέλειοι αριθμοί είναι τόσο σπάνιοι όσο και οι τέλειοι άνθρώποι".

Η Θεωρία Αριθμών αρχίζει στο βιβλίο VII με δύο προτάσεις για την εύρεση του μέγιστου κοινού διαιρέτη δύο αριθμών (Ευκλείδειος αλγόριθμος) και ολοκλη-ρώνεται στην τελευταία πρόταση του βιβλίου IX με μια μέθοδο προσδιορισμού τέλειων αριθμών. Με σύγχρονο συμβολισμό, στην πρόταση αυτή ο Ευκλείδης αποδεικνύει ότι:

Αν ο αριθμός 1+2+22+...+2v-1=2v-1 είναι πρώτος, τότε ο αριθμός 2v-1(2v -1) είναι τέλειος.

Έτσι, η γνώση ενός πρώτου αριθμού της μορφής 2v-1 οδηγεί αμέσως στην ανακάλυψη ενός τέλειου αριθμού. Οι πρώτοι 5 αριθμοί αυτού του είδους είναι οι 22-1=3 , 23-1=7 ,25-1=31 ,27-1=127, 213-1=8191 και μας δίνουν τους πρώτους 5 τέλειους αριθμούς 6,28,496,8128 και 33550336. Μέχρι σήμερα έχουν βρεθεί 36 τέλειοι αριθμοί.


Έννοια Διαιρετότητας

Στην ευκλείδεια διαίρεση ιδιαίτερο ενδιαφέρον παρουσιάζει η περίπτωση κατά την οποία το υπόλοιπο είναι ίσο με μηδέν, δηλαδή η περίπτωση της τέλειας διαίρεσης. Την περίπτωση αυτή θα εξετάσουμε στη συνέχεια.

ΟΡΙΣΜΟΣ

Έστω α, β δύο ακέραιοι με Εικόνα . Θα λέμε ότι ο β διαιρεί τον α και θα γράφουμε Εικόνα , όταν η διαίρεση του α με τον β είναι τέλεια, δηλαδή όταν υπάρχει ακέραιος κ, τέτοιος, ώστε α = κβ .

Στην περίπτωση αυτή λέμε επίσης ότι ο β είναι διαιρέτης ή παράγοντας του α ή ότι ο α διαιρείται με τον β ή ακόμα ότι ο α είναι πολλαπλάσιο του β, και γράφουμε α = πολβ .

Για να δηλώσουμε ότι ο ακέραιος β δε διαιρεί τον ακέραιο α , γράφουμε Εικόνα ή ισοδύναμα Εικόνα . Για παράδειγμα, Εικόνα, ενώ Εικόνα, αφού η διαίρεση του 18 με τον 5 δεν είναι τέλεια.

Αν Εικόνα , τότε α= κβ ή ισοδύναμα α= (- κ)( -β) , που σημαίνει ότι αν ο β είναι διαιρέτης του α, τότε και ο είναι διαιρέτης του α . Επομένως, οι διαιρέτες ενός ακέραιου εμφανίζονται κατά ζεύγη αντίθετων ακέραιων.


Ως άμεσες συνέπειες του παραπάνω ορισμού έχουμε τις εξής:

Εικόνα

Τονίζουμε ότι στο συμβολισμό Εικόνα , οι αριθμοί α και β είναι πάντα ακέραιοι καιΕικόνα .

Θα γνωρίσουμε τώρα μερικές χρήσιμες ιδιότητες της διαιρετότητας.


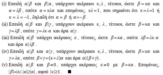
ΘΕΩΡΗΜΑ 2

Έστω α,β,γ ακέραιοι. Ισχύουν οι ακόλουθες ιδιότητες
Εικόνα

ΑΠΟΔΕΙΞΗ

Εικόνα

Από τις ιδιότητες (iii) και (iv) του παραπάνω θεωρήματος προκύπτει ότι:

"Αν Εικόνα, τότε Εικόνα για όλους τους ακεραίους κ και λ."

Ο ακέραιος κβ + λγ , όπου Εικόνα λέγεται γραμμικός συνδυασμός των β και γ.

ΕΦΑΡΜΟΓΕΣ

1. Αν α,δ ακέραιοι με Εικόνα, να βρεθούν οι πιθανές θετικές τιμές του δ.

ΛΥΣΗ

Επειδή Εικόνα, ο δ διαιρεί και τον Εικόνα . Αφού λοιπόν Εικόνα , θα είναι δ=1 ή δ=5 .


2. Να αποδειχτεί ότι 9v+1 -8v -9=πολ64, για κάθε Εικόνα .

ΑΠΟΔΕΙΞΗ

Θα αποδείξουμε την πρόταση με τη μέθοδο της μαθηματικής επαγωγής.

Εικόνα

Άρα η ισότητα αληθεύει για όλους τους θετικούς ακεραίους.


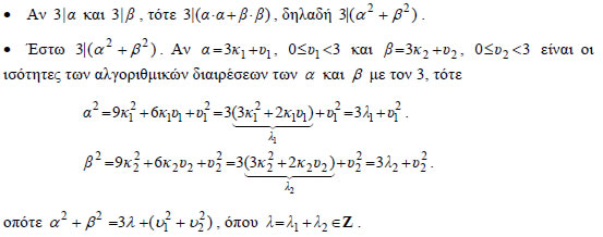
3. Να αποδειχτεί ότι ο 3 διαιρεί τους ακεραίους α και β , αν και μόνο αν ο 3 διαιρεί το άθροισμα α22.

ΑΠΟΔΕΙΞΗ

Εικόνα

Επειδή Εικόνα. Όμως Εικόνα οπότε, για τις τιμές της παράστασης Εικόνα , έχουμε τον παρακάτω πίνακα:

Εικόνα

Από τον πίνακα αυτόν προκύπτει ότι Εικόνα , μόνο όταν υ1=0 και υ2=0 , δηλαδή μόνο όταν α=3κ1 και β=3κ2 , που σημαίνει ότι Εικόνα.

Ασκήσεις

Α' ΟΜΑΔΑΣ
1.

Να βρείτε το πλήθος των θετικών ακεραίων που δεν υπερβαίνουν τον 1000 και διαιρούνται με:

Εικόνα
2.

Αν Εικόνα, να αποδείξετε ότι Εικόνα .

3.

Αν Εικόνα, να αποδείξετε ότι Εικόνα .

4.

Αν η διαφορά δύο ακεραίων είναι άρτιος αριθμός, να αποδείξετε ότι η διαφορά των τετραγώνων τους είναι πολλαπλάσιο του 4.

5.

Αν Εικόνα, να αποδείξετε ότι Εικόνα .

6.

Να αποδείξετε ότι Εικόνα για όλους τους ακέραιους α,β,γ .


Β' ΟΜΑΔΑΣ
1.

Έστω α ένας περιττός ακέραιος. Να αποδείξετε ότι
(i) Το τετράγωνο του α είναι της μορφής Εικόνα
(ii)Εικόνα

2.

Να αποδείξετε ότιΕικόνα

3.

Να αποδείξετε ότι δεν υπάρχουν διαδοχικοί θετικοί ακέραιοι που να είναι και οι δύο τετράγωνα ακεραίων.

4.

Αν Εικόνα να αποδείξετε ότι Εικόνα .

5.

Να αποδείξετε ότι

Εικόνα
6.

Να αποδείξετε ότι

Εικόνα
7.

Έστω Εικόνα, να αποδείξετε ότι Εικόνα.