IV. Συγκεντρωτικοί πίνακες φαινομένων
Γραμματική
Α. Οι φθόγγοι και τα γράμματα
   B. Tα μέρη του λόγου
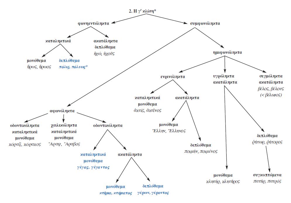
  Γ. Tα ουσιαστικά
  * Στην Α΄ Γυμνασίου διδάσκονται όσα είναι σημειωμένα με μπλε χρώμα.
  ΣΤ. Το ρήμα*
 * Στην Α΄ Γυμνασίου διδάσκονται όσα είναι σημειωμένα με μπλε χρώμα.
2. Η ομαλή αύξηση
| συλλαβική |
χρονική |
| ἐ- |
λαμβάνω → ἐλάμβανον |
α, ε → η
αι, ει → ῃ
ο → ω
οι → ῳ
ῐ, ῠ → ῑ, ῡ
αυ, ευ → ηυ
|
ἄρχω → ἦρχον, ἐλπίζω → ἤλπιζον
αἴρω → ᾖρον, εἰκάζω → ᾔκαζον
ὁρίζω → ὥριζον
οἰκίζω → ᾤκιζον
ἱδρύω → ἵδρυον, ὑβρίζω → ὕβριζον
αὔξω → ηὖξον, εὕδω → ηὗδον
|
3. Ο ομαλός αναδιπλασιασμός
| Το ρήμα αρχίζει από: |
είδος αναδιπλασιασμού |
| Α. |
1. απλό σύμφωνο (εκτός του ῥ-) |
επανάληψη του αρχικού συμφώνου + ε
λύω → λέλυκα
γράφω → γέγραφα
|
2. δύο σύμφωνα, από τα οποία: |
το πρώτο είναι άφωνο (κ, γ, χ, π, β, φ, τ, δ, θ)
και το δεύτερο υγρό ή ένρινο (μ, ν, λ, ρ)
|
| Β. |
1. διπλό σύμφωνο (ζ, ξ, ψ)
2. ῥ-
3. δύο σύμφωνα, χωρίς να είναι το πρώτο άφωνο και το δεύτερο υγρό ή ένρινο
4. τρία σύμφωνα
|
συλλαβική αύξηση
ψηφίζω → ἐψήφικα
ῥάπτω → ἔρραφα
κτείνω → ἔκτονα
στρατεύω → ἐστράτευκα
|
| Γ. |
φωνήεν ή δίφθογγο |
χρονική αύξηση
ἐλπίζω → ἤλπικα
ἁθροίζω → ἥθροικα
|
Σύνταξη
    Ετυμολογία
Παραγωγή

>
|