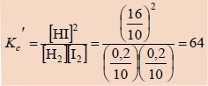
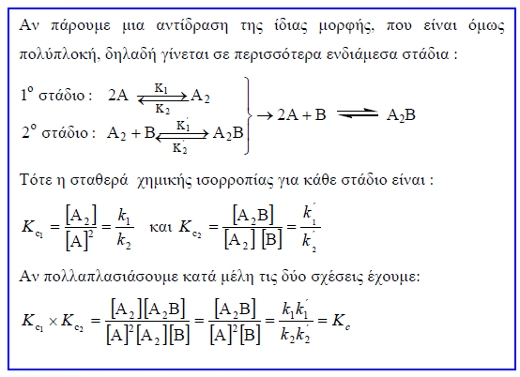
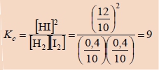
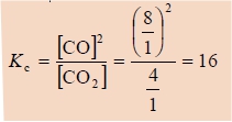
 |
Γνωρίζεις ότι...... |
Το φαινόμενο του «θερμοκηπίου» και οι ωκεανοί
Κατά τη διάρκεια των επερχομένων δεκαετιών και αιώνων, το κλίμα της γης αναμένεται να αντιμετωπίσει μία
μάλλον απρόσμενη αλλαγή που θα οφείλεται στις ανθρώπινες δραστηριότητες. Με κύρια αιτία την καύση των
απολιθωμένων καυσίμων (πετρέλαιο, κάρβουνο), η συγκέντρωση του διοξειδίου του άνθρακα στην ατμόσφαιρα
αυξάνει σταθερά. Το διοξείδιο του άνθρακα, ως γνωστό, απορροφά μέρος από τη θερμότητα που ανακλάται από
την επιφάνεια της γης, προς το διάστημα. Έτσι, η αύξηση της συγκέντρωση του CO2 στην ατμόσφαιρα ενισχύει
το φαινόμενο του θερμοκηπίου, το οποίο ανυψώνει τη μέση θερμοκρασία της επιφάνειας της γης. Αυτό θα
επιφέρει απρόσμενες αλλαγές στις κλιματολογικές ισορροπίες του πλανήτη μας.
Ένας αριθμός ερευνητών προσπάθησε να προβλέψει το επίπεδο της αύξησης του CO2 για τον επόμενο αιώνα.
Οι προβλέψεις τους καλύπτουν ένα μεγάλο φάσμα πιθανοτήτων και υποθέσεων. Αυτό συμβαίνει γιατί αφενός
μεν δεν μπορεί να γίνει ασφαλής πρόβλεψη της ποσότητας των καυσίμων που θα καταναλωθούν τα επόμενα
100 χρόνια, αφετέρου δεν μπορούμε με ακρίβεια να υπολογίσουμε τις ποσότητες του CO2 που μπορούν να
απορροφηθούν από τους ωκεανούς την ίδια περίοδο.
Το τελευταίο αυτό θέμα, της απορρόφησης δηλαδή CO2 από την θάλασσα, δεν είναι τίποτα άλλο παρά μία
εφαρμογή της αρχής του Le Chatelier σε επίπεδο όμως υδρογείου σφαίρας. Το συμπέρασμα δε στο οποίο
καταλήγουν οι επιστήμονες είναι ότι, το CO2 θα έχει την ίδια δυσμενή επίδραση τόσο στην ατμόσφαιρα όσο και
στους ωκεανούς.
Ανάμεσα στις άλλες ισορροπίες που επικρατούν στους ωκεανούς, ιδιαίτερη σημασία έχουν εκείνες που
καθορίζουν την καταβύθιση ή αναδιάλυση του CaCO3 το οποίο μεταξύ των άλλων αποτελεί βασικό συστατικό
του κελύφους πολλών θαλασσίων οργανισμών όπως κοράλλια, στρείδια, κλπ. Αυτό βέβαια πέρα από το γεγονός
ότι το CaCO3 συνιστά βασικό συστατικό των ασβεστολιθικών αποθέσεων και βράχων πολλών θαλασσίων και
υποθαλάσσιων περιοχών.
Οι ισορροπίες αυτές, είναι: CaCO3(s) Ca2+ + CO32-(1)
και CO32- + CO2 + H2O HCO3-(2)
Έτσι, καθώς αυξάνεται η συγκέντρωση του CO2 η ισορροπία μετατοπίζεται προς τα δεξιά (αρχή του Le
Chatelier), οπότε μειώνεται η συγκέντρωση των CO32-. Τα τελευταία μετατοπίζουν την (1) προς τα δεξιά
προκαλώντας αναδιάλυση των ασβεστολιθικών αποθέσεων. Αυτό θα έχει σοβαρότατες συνέπειες στα θαλάσσια
οικοσυστήματα. Οι σχετικοί υπολογισμοί δείχνουν ότι αν ο θαλάσσιος βυθός αποτελείται μόνο από CaCO3 και
διαλυθεί από αυτόν ένα ύψος 3 cm, τότε στα επόμενα 1500 χρόνια θα μειωθεί η συγκέντρωση του CO2 στην
ατμόσφαιρα κατά 30% χωρίς μάλιστα να αλλάξει το pH της θάλασσας ( ~ 8,5).
Βλέπει δηλαδή κανείς ότι η απορρόφηση του διοξειδίου του άνθρακα από τους ωκεανούς μπορεί να «λύνει»
από την μία πλευρά το θέμα του θερμοκηπίου, από την άλλη όμως δημιουργεί ένα εξίσου μεγάλο πρόβλημα,
όπως είναι η αναδιάλυση των ασβεστολιθικών αποθέσεων και των κελυφών των θαλασσίων οργανισμών. Μία
τέτοια μαζική εξαφάνιση τέτοιων οργανισμών από τις ακτές και τους υποθαλάσσιους χώρους έχει ίσως
μεγαλύτερη σημασία από την τυχόν αύξηση του CO2 στην ατμόσφαιρα και πρέπει με ιδιαίτερη προσοχή να
μελετηθεί και ν' αντιμετωπιστεί.
|