Γεωλογία - Διαχείριση Φυσικών Πόρων (Α Γενικού Λυκείου - Επιλογής)
ΚΕΦΑΛΑΙΟ 1: ΔΙΑΧΕΙΡΙΣΗ ΦΥΣΙΚΩΝ ΠΟΡΩΝ ΚΕΦΑΛΑΙΟ 3: ΧΛΩΡΙΔΑ ΚΑΙ ΠΑΝΙΔΑ Επιστροφή στην αρχική σελίδα του μαθήματος
εικόνα
ΚΕΦΑΛΑΙΟ 2
Η ΣΧΕΣΗ ΜΑΣ ΜΕ ΤΗ ΓΗ

2.1 Ανθρώπινες δραστηριότητες και φυσικοί πόροι

Είναι γεγονός ότι ο ταχύτατα αυξανόμενος πληθυσμός και η χρήση όλο και πιο δυναμικής τεχνολογίας επιδρούν με επιταχυνόμενους ρυθμούς στον πλανήτη μας. Δεν μπορούμε να γνωρίζουμε το μέγιστο μέγεθος του ανθρώπινου πληθυσμού που μπορεί σήμερα να υποστηριχθεί από το δεδομένο οικοσύστημα ( φέρουσα

*Φέρονσα χωρητικότητα : Ο μέγιστος αριθμός ατόμων ενός είδους που μπορεί να υποστηρίζεται από ένα δεδομένο οικοσύστημα. Ο προσδιορισμός της για τον άνθρωπο δεν είναι εύκολος γιατί οι άνθρωποι μπορούν να μεταβάλλουν τη φέρουσα χωρητικότητα του πλανήτη δια της τεχνολογίας.
χωρητικότητα * για τον ανθρώπινο πληθυσμό). Αλλά υπάρχουν πολλές ενδείξεις που καταδεικνύουν την όλο και μεγαλύτερη υπέρβαση των ορίων στήριξης της ζωής σε ολόκληρο τον πλανήτη.

Τα περιβαλλοντικά προβλήματα που αντιμετωπίζουμε (ανάπτυξη πληθυσμού, σπάταλη χρήσης φυσικών πόρων, καταστροφή και υποβάθμιση του ενδιαιτήματος της άγριας ζωής, εξαφάνιση φυτών και ζώων, διευρυνόμενο χάσμα στο βιοτικό επίπεδο μεταξύ πλούσιων και φτωχών λαών, ρύπανση) αλληλοσυνδέονται, αλληλοεπηρεάζονται και φαίνεται να αυξάνονται με «εκθετική πρόοδο».

Καθώς ο ανθρώπινος πληθυσμός και η χρήση των φυσικών πόρων αυξάνονται με εκθετικούς

ΚΕΦΑΛΑΙΟ 2
εικόνα

Εικόνα 2-1
Δέλτα τον ποταμού Μισισσιπή: Δορυφορική λήψη (Landsat 5 Satellite), στην οποία φαίνονται καθαρά οι τεράστιες ποσότητες φερτής ύλης του ποταμού (ανοικτό γαλάζιο). Από το 1972 οι δορυφορικές φωτογραφίες είναι ένα πολύ χρήσιμο εργαλείο που επιτρέπει στους επιστήμονες να μελετούν (μετρούν) την εναπόθεση των ιζημάτων, τη ρύπανση, τη θερμοκρασία των νερών, τα συστήματα των κυμάτων, τη διάβρωση των ακτών κ.ά. (The Missisipi Delta - Landsat TMS. Copyright ESA 1996, Processed by Eurimage, Original Data Distributed by Eurimage/GEOMET Ltd).

ρυθμούς είναι βέβαιο ότι ελαττώνεται η δυνατότητα της Γης να υποστηρίξει τη ζωή. Κάθε χρόνο περισσότερα δάση, περισσότεροι λειμώνες και υγρότοποι εξαφανίζονται και κάποιες έρημοι μεγαλώνουν. Το ζωτικό για την καλλιέργεια επιφανειακό χώμα ξεπλένεται και απομακρύνεται από τις καλλιεργήσιμες εκτάσεις και τα δάση, φορτώνοντας τα ποτάμια και τις λίμνες με ίζημα. Πολλοί λειμώνες έχουν υπερβοσκηθεί και οι οργανισμοί του υδάτινου περιβάλλοντος έχουν υπεραλιευθεί. Το υπόγειο νερό αντλείται γρηγορότερα από ό,τι μπορεί να ξανασυμπληρωθεί. Πόλεις, αλλά και καλλιεργούμενες εκτάσεις είναι έτοιμες να εγκαταλειφθούν από την έλλειψη νερού λόγω αλλαγής των κλιματικών συνθηκών. Οι θάλασσες, τα ποτάμια και η ατμόσφαιρα μετατρέπονται σε δοχεία απορριμμάτων μιας μεγάλης ποικιλίας αποβλήτων, πολλά από τα οποία είναι τοξικά.
Η ΣΧΕΣΗ ΜΑΣ ΜΕ ΤΗ ΓΗ
εικόνα

Εικόνα 2-2
Τα φυσικά αποθέματα του Ηλίου και της Γης αποτελούνται από τα συστήματα υποστήριξης της ζωής, που τα χρησιμοποιούμε τόσο εμείς, όσο και τα υπόλοιπα είδη.(Πηγή: Miller, περιβάλλον, © Εκδόσεις ΙΩΝ)

ΚΕΦΑΛΑΙΟ 2

Με την καύση των απολιθωμένων καυσίμων και το κόψιμο και κάψιμο των δασών αυξάνουμε την περιεκτικότητα σε διοξείδιο του άνθρακα και σε άλλα αέρια που εκλύονται κατά τις καύσεις στα κατώτερα στρώματα της ατμόσφαιρας. Το κλίμα της γης γίνεται θερμότερο και η προοπτική σε βάθος χρόνου, όχι μεγάλου, θα το κάνει τόσο θερμό, ώστε να υποβαθμίσει δραματικά τη γεωργική παραγωγικότητα, να μεταβάλει την κατανομή του νερού και να οδηγήσει αμέτρητα είδη στην εξαφάνιση.

Με την καύση των καυσίμων εξάλλου ρυπαίνουμε τον αέρα και το νερό και βλάπτουμε το έδαφος. Η χρήση και συσσώρευση διάφορων χημικών που προστίθενται στον αέρα στα ανώτερα στρώματα της ατμόσφαιρας εξαντλούν το αέριο όζον το οποίο φιλτράρει την επιβλαβή υπεριώδη ακτινοβολία του ήλιου.

Επίσης η αλόγιστη χρήση των γεωργικών φαρμάκων μπορεί να ρυπάνει το πόσιμο νερό ή και κάποιες τροφές.

Το κρίσιμο λοιπόν για την ανθρωπότητα ζήτημα είναι η συμπεριφορά της απέναντι στη φύση και η συνετή χρήση των διαθέσιμων φυσικών πόρων. Είναι κρίσιμο, αλλά και ελπιδοφόρο γεγονός, ότι περιθώρια υπάρχουν ακόμα, έτσι ώστε με την ορθολογική διαχείριση του περιβάλλοντος και των φυσικών πόρων να αναστραφεί η ζοφερή κατάσταση που έχει αρχίσει να διαμορφώνεται και να ενισχυθεί η δυνατότητα του πλανήτη για υποστήριξη της ζωής.

2.2 Φυσικοί πόροι και «αειφόρα» ανάπτυξη

Η ύπαρξή μας, οι διαφορετικοί τρόποι ζωής που απαντώνται στις διάφορες κοινωνίες του πλανήτη μας και τα οικονομικά συστήματα που αναπτύσσονται εξαρτώνται αποκλειστικά από τον Ήλιο και τη Γη. Ο Miller αποκαλεί την ηλιακή ενέργεια ως Ηλιακό Κεφάλαιο και τους φυσικούς πόρους δηλαδή τον αέρα, το νερό, το γόνιμο έδαφος, τα δάση, τα λειβάδια, τους υγρότοπους, τις θάλασσες, τους ποταμούς, τις λίμνες, την άγρια ζωή, τα μέταλλα, καθώς και τη φυσική ανανέωση των φυσικών πόρων και τις φυσικές διαδικασίες ανακύκλωσης ως Γήινο Κεφάλαιο. Ο όρος Περιβάλλον συχνά χρησιμοποιείται
για να περιγραφούν τα υποστηρικτικά της δικής μας και των άλλων μορφών ζωής συστήματα του πλανήτη μας.

Η διαχείριση των φυσικών πόρων και του περιβάλλοντος πρέπει να αποσκοπεί στη μη εξάντληση των δυνατοτήτων των φυσικών πόρων και του περιβάλλοντος. Αν η διαχείρισή τους είναι τέτοια ιό στ ε να μην ξεπερνιέται σημαντικά η «φέρουσα χωρητικότητα» τότε η υποβάθμιση είναι ελάχιστη και βραχυχρόνια. Όταν όμως υπάρχει σημαντική, υπέρβασή της ή όταν την ξεπερνάμε σε μικρό βαθμό αλλά για αρκετό διάστημα τότε η επίδραση είναι σημαντική και μακροχρόνια και μερικές φορές μη αναστρέψιμη.

Οι προσπάθειες της ανθρωπότητας πρέπει να τείνουν στο να επιτύχουν αυτό που θα λέγαμε «αειφόρα ανάπτυξη». Ο όρος αειφόρος ανάπτυξη χρησιμοποιήθηκε για πρώτη φορά μερικά μόλις χρόνια πριν, από επιστήμονες που υπήρξαν πρωτοπόροι στην γεωργική οικολογία. Η σημασία του είναι προσαρμόσιμη ανάλογα με τον τομέα στον οποίο χρησιμοποιείται. Ένα αειφόρο σύστημα είναι εκείνο που επιζεί και λειτουργεί για ένα συγκεκριμένο χρονικό διάστημα. Σε οποιαδήποτε χρονική στιγμή, η Γη, ως σύνολο αλλά και με τις επιμέρους περιοχές της, έχει μια περιορισμένη δυνατότητα να στηρίζει τις διάφορες μορφές ζωής, περιλαμβανομένου και του ανθρώπου. Μια αειφόρα κοινωνία ρυθμίζει έτσι την οικονομία της και το μέγεθος του πληθυσμού της, ώστε να μην υπερβαίνει τις δυνατότητες που έχει ο πλανήτης για να απορροφά τις ζημιές που προκαλούνται στο περιβάλλον, να ξαναδημιουργεί τους πόρους του και να υποστηρίζει τη ζωή για χιλιάδες χρόνια. Έτσι οι ανάγκες του πληθυσμού μπορούν να ικανοποιούνται χωρίς να εξαντλείται το γήινο κεφάλαιο και χωρίς να δημιουργείται κίνδυνος στην προοπτική της παρούσας και των μελλοντικών γενεών του ανθρώπου και των άλλων ειδών.

Με τη βοήθεια της ηλιακής ενέργειας οι φυσικές διαδικασίες και διεργασίες, που για δισεκατομμύρια χρόνια αναπτύχθηκαν, μπορούν να ανανεώνουν την επιφάνεια του εδάφους, το νερό, τον αέρα, τα δάση, τους λειμώνες και την άγρια ζωή,

Η ΣΧΕΣΗ ΜΑΣ ΜΕ ΤΗ ΓΗ
εικόνα

Εικόνα 2-3
Τα κυριότερα είδη φυσικών πόρων (Πηγή: Miller; περιβάλλον, ©Εκδόσεις ΙΩΝ)

δηλαδή τους φυσικούς πόρους από τους οποίους η ανθρώπινη και άλλες μορφές ζωής εξαρτούνται. Η φυσική αυτή ανανέωση γίνεται με κάποιους ρυθμούς. Αν υπερβούμε εμείς αυτούς τους ρυθμούς, αν δηλαδή χρησιμοποιούμε τους φυσικούς πόρους ταχύτερα από ό,τι η φύσητους ανανεώνει, τότε αυτό το οικοσύστημα θα αρχίσει να καταστρέφεται και θα πάψει να υπάρχει αυτό που λέμε αειφορίαστον πλανήτη μας.

Για πολλούς επιστήμονες η τρέχουσα από τον άνθρωπο χρήση - κατάχρηση του Γήινου Κεφαλαίου δεν έχει τα χαρακτηριστικά της αειφορίας. Πιστεύουν πάντως ότι μπορούμε να αποφύγουμε την υπέρβαση της «φέρουσας χωρητικότητας» της Γης για την ανθρώπινη και τις άλλες μορφές ζωής με το να μάθουμε πώς να ζούμε από τη φυσική ανανέωση των πόρων χωρίς να καταστρέφουμε το Κεφάλαιο της Γης.

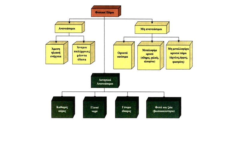
2.3. Κατηγορίες φυσικών πόρων

Όπως και στο εισαγωγικό κεφάλαιο αναφέρθηκε Φυσικός Πόρος είναι οτιδήποτε παίρνει ο άνθρωπος από τη φύση για να ικανοποιήσει τις ανάγκες και επιθυμίες του. Όμως όλες οι μορφές ζωής χρειάζονται πόρους, όπως τροφή, νερό και εξασφάλιση ενδιαιτήματος για επιβίωση και καλή υγεία.

Μερικοί πόροι, όπως η ηλιακή ενέργεια, ο αέρας, το γλυκό επιφανειακό νερό, το γόνιμο έδαφος και τα άγρια εδώδιμα φυτά είναι άμεσα κατάλληλα για χρήση από τους ανθρώπους και τους άλλους οργανισμούς. Άλλοι πόροι, όπως το πετρέλαιο, ο σίδηρος, το υπόγειο νερό και τα καλλιεργούμενα φυτά δεν είναι άμεσα κατάλληλα για χρήση και η διάθεση τους είναι περιορισμένη. Γίνονται χρήσιμα μόνο ύστερα από προσπάθεια και τεχνολογική επέμβαση όπως για

ΚΕΦΑΛΑΙΟ 2

παράδειγμα το πετρέλαιο που ήταν ένα μυστήριο υγρό μέχρι να μάθουμε πώς το βρίσκουμε, πώς το αντλούμε, πώς το διυλίζουμε σε βενζίνη, τα λάδια και άλλα προϊόντα τα οποία απολαμβάνουν υψηλών τιμών. Μπορούμε γενικά να κατατάξουμε τους φυσικούς πόρους σε μη ανανεώσιμους, σε ανανεώσιμους και σε δυνητικά ανανεώσιμους.

Μη ανανεώσιμοι φυσικοί πόροι

Οι φυσικοί πόροι που υπάρχουν σε πεπερασμένη ποσότητα στο φλοιό της γης και γι αυτό θεωρητικά μπορούν να χρησιμοποιηθούν σε όλη τους την ποσότητα λέγονται μη ανανεώσιμοι ή εξαντλούμενοι πόροι. Σε ένα χρονικό ορίζοντα εκατομμυρίων ή δισεκατομμυρίων χρόνων, αυτοί οι πόροι μπορούν να ανανεωθούν από τις γεωλογικές διεργασίες και κατεργασίες. Οπωσδήποτε όμως σε πολύ μικρότερους χρονικούς ορίζοντες των εκατοντάδων ή χιλιάδων ετών αυτοί οι πόροι μπορούν να εξαντληθούν γρηγορότερα από ό,τι μπορούν να ξαναδημιουργηθούν.

Αυτή η κατηγορία πόρων περιλαμβάνει τους ενεργειακούς πόρους (άνθρακα, πετρέλαιο, φυσικό αέριο, ουράνιο κ.λπ.), τους μεταλλοφόρονς ορυκτούς πόρους (χαλκό, σίδηρο, αλουμίνιο κ.λπ.) και τούς μη μεταλλοφόρους - ορυκτούς πόρους (αλάτι, άμμο, άργιλο, φωσφορικά κ.λπ.).

Ως ορυκτό αναφέρεται κάθε τι το σκληρό, συνήθως κρυσταλλικό υλικό που υπάρχει στη φύση. Το έδαφος και τα περισσότερα πετρώματα αποτελούνται από δύο ή περισσότερα ορυκτά. Γνωρίζουμε σήμερα πώς να βρίσκουμε και να εξορύσσουμε περισσότερα από 100 μη ανανεώσιμα ορυκτά από το φλοιό της γης. Μετατρέπουμε αυτά τα ακατέργαστα υλικά σε πολλά χρήσιμα και καθημερινά χρησιμοποιούμενα υλικά και μετάτα απορρίπτουμε, τα ξαναχρησιμοποιούμε ή τα ανακυκλώνουμε.

Στην πράξη δεν εξαντλείται τελείως ένας μη ανανεώσιμος πόρος. Παρόλα αυτά ένας ορυκτός πόρος γίνεται οικονομικά ανεπαρκής ή εξαντλημένος όταν το κόστος του εντοπισμού, της εξόρυξης, της μεταφοράς και της επεξεργασίας του υπερβαίνει το έσοδα από τη χρήση του.

εικόνα

Εικόνα 2-4
Ρομπότ καθαρίζει κομμάτια εκτυπωτή πρυετοιμάζοντάς τα για ανακύκλωση.

Έχουμε, σ' αυτήν την περίπτωση, πέντε επιλογές: ανακύκλωση ή επαναχρησιμοποίηση των υπαρχόντων αποθεμάτων, περιορισμό των αχρήστων με τη χρησιμοποίηση πλέον προηγμένων τεχνολογικών μεθόδων, περιορισμό της χρήσης, προσπάθεια ανάπτυξης υποκατάστατων, ή να μη κάνουμε τίποτα και να περιμένουμε χιλιάδες χρόνια για να αναπαραχθεί.

Ορισμένα μη ανανεώσιμα ορυκτά, όπως ο χαλκός και το αλουμίνιο, μπορούν να ανακυκλωθούν ή να επαναχρησιμοποιηθούν, ώστε να μη μειώνονται τα αποθέματα.

Η ανακύκλωση περιλαμβάνει τη συλλογή και επανεπεξεργασία ενός πόρου ώστε να παραχθούν νέα προϊόντα. Για παράδειγμα, τα γυάλινα μπουκάλια μπορεί να θρυμματιστούν, να πολτοποιηθούν και να παραχθούν μετά άλλα γυάλινα μπουκάλια ή άλλα γυάλινα αντικείμενα.

Η επαναχρησιμοποίηση περιλαμβάνει τη χρησιμοποίηση ενός πόρου στην ίδια μορφή. Για παράδειγμα τα γυάλινα μπουκάλια μπορεί να συλλεγούν, να πλυθούν και να γεμισθούν πάλι πολλές φορές.

Μη ανανεώσιμοι ενεργειακοί πόροι, όπως ο άνθρακας, το πετρέλαιο, το φυσικό αέριο, δεν μπορεί να ανακυκλωθούν ή να επαναχρησιμοποιηθούν. Μετά την καύση τους, η χρήσιμη ενέργεια των απολιθωμένων αυτών καυσίμων χάνεται εκλύοντας θερμότητα και αέριους ρυπαντές.

Η ΣΧΕΣΗ ΜΑΣ ΜΕ ΤΗ ΓΗ

Ανανεώσιμοι φυσικοί πόροι και «δυνητικά ανανεώσιμοι φυσικοί πόροι»

Η ηλιακή ενέργεια είναι ένας ανανεώσιμος φυσικός πόρος, επειδή δεν εξαντλείται αν υπολογισθεί με τους χρονικούς ορίζοντες του ανθρώπινου είδους. Υπολογίζεται να διαρκέσει το λιγότερο 6,5 δισεκατομμύρια χρόνια μέχρις ότου ο ήλιος θα συμπληρώσει τον κύκλο ύπαρξης του.

Τον όρο «δυνητικά ανανεώσιμοι φυσικοί πόροι» καθιέρωσε ο G. Tyler Miller, jr για να υποδηλώσει με έμφαση ότι κάποιοι πόροι μπορούν να εξαντληθούν αν τους χρησιμοποιούμε γρηγορότερα από την ταχύτητα της φυσικής ανανέωσής τους. Ένας δυνητικά ανανεώσιμος φυσικός πόρος μπορεί να ανανεωθεί σχετικά σύντομα (λίγες ώρες έως μερικές δεκαετίες) μέσω των φυσικών διεργασιών. Παραδείγματα τέτοιων πόρων είναι τα δάση, η χλόη των λιβαδιών, τα άγρια ζώα, οι λίμνες και τα ποτάμια, το υπόγειο νερό και το γόνιμο έδαφος.

Ένας ιδιαίτερα σημαντικός δυνάμενος να ανανεωθεί πόρος για τους ανθρώπους και τα άλλα είδη είναι η βιολογική ποικιλότητα ή βιοποικιλότητα δηλαδή το σύνολο των μορφών ζωής που επιβιώνουν στην ποικιλία των συνθηκών που επικρατούν πάνω στη γη. Η βιοποικιλότητα διακρίνεται ανάλογα με το επίπεδο ζωής σε:

  • Γενετική ποικιλότητα η οποία αναφέρεται στην ποικιλία του γενετικού υλικού μεταξύ ατόμων του αυτού είδους, δηλαδή στην ποικιλία γονιδίων και χρωμοσωμάτων. Ο αριθμός των γονιδίων κυμαίνεται από 10ΘΘ έως 10.000 στα βακτήρια και τους μύκητες, ανέρχεται σε περίπου 100.000 σε ένα τυπικό Θηλαστικό και υπερβαίνει τα 400.000 στα φυτά που έχουν άνθη.
  • Ποικιλότητα ειδών η οποία αναφέρεται στην ποικιλία των φυτών και των ζώων που υπάρχουν στη φύση. Η μεγάλη ποικιλία καθιστά σχεδόν αδύνατη την περιγραφή όλων των ειδών ή των μοναδικών μορφών ζωής, αλλά υπολογίζεται ότι ο αριθμός τους υπερβαίνει κατά πολύ τα 5 εκατομμύρια.
  • Οικολογική ποικιλότητα η οποία αναφέρεται στον αριθμό των φυτοκοινοτήτων, ζωοκοινοτήτων, οικοτόπων και οικοσυστημάτων και η

οποία εξαρτάται από κλιματικούς και

εδαφικούς παράγοντες. Αυτή η ποικιλία

γενών,ειδών και βιολογικών κοινοτήτων μας

δίνει τροφή, ενέργεια, ξύλο, ίνες - νήματα,

ακατέργαστα υλικά, βιομηχανικά χημικά και

φάρμακα, τα οποία είναι απαραίτητα για τη

ζωή ή έχουν τεράστια οικονομική αξία.

Επίσης αποτελεί σημαντικό παράγοντα

ισορροπίας της φύσης και της ανθρώπινης

επιβίωσης, που δεν περιορίζεται στα φυσικά

οικοσυστήματα, αλλά επεκτείνεται και στα

καλλιεργούμενα είδη.

Οι «δυνητικά ανανεώσιμοι πόροι" μπορεί να εξαντληθούν. Ο υψηλότερος ρυθμός που ένας δυνητικά ανανεώσιμος πόρος μπορεί να χρησιμοποιηθεί χωρίς τον κίνδυνο να μειωθεί η διάθεσή του μπορεί να αποκληθεί βιώσιμη απόδοση.

Εάν ο φυσικός ρυθμός ανανέωσης ξεπεραστεί, η διαθέσιμη ποσότητα του πόρου αρχίζει να περιορίζεται -μια διαδικασία γνωστή και ως περιβαλλοντική υποβάθμιση.

Τέτοιες υποβαθμίσεις μπορούν να μετατρέψουν δυνητικά ανανεώσιμους πόρους σε μη ανανεώσιμους ή μη χρησιμοποιήσιμους. Για παράδειγμα το επιφανειακό έδαφος διαβρώνεται ταχύτερα τώρα από ό,τι σχηματίζεται στο 33% περίπου της καλλιεργήσιμης γης στον κόσμο. Ο σχηματισμός αλάτων έχει μειώσει την παραγωγή στο ένα τέταρτο της αρδευόμενης καλλιεργήσιμης γης και η περίσσεια νερού έχει μειώσει την παραγωγικότητα το λιγότερο στο ένα δέκατο τέτοιων καλλιεργούμενων εδάφιον. Το 25 με 50% των υγρότοπων σ' όλο στον κόσμο έχουν στεγνώσει ή έχουν σοβαρά ρυπανθεί. Σχεδόν τα μισά από τα τροπικά δάση δεν υπάρχουν πια και αν αυτός ο ρυθμός εκδάσωσης συνεχιστεί σε 30 με 50 χρόνια πολύ λίγα τέτοια δάση θα παραμείνουν. Διάφορες άλλες δραστηριότητες μειώνουν τα ενδιαιτήματα των άγριων ζώων και την ποικιλία της άγριας ζωής. Η υπερβόσκηση κάθε χρόνο υποβαθμίζει μεγάλες εδαφικές περιοχές.

Χιλιάδες είδη άγριας ζωής εξαφανίζονται κυρίως εξαιτίας της ανθρώπινης επέμβασης. Αν συνεχισθεί αυτό με τους ίδιους ρυθμούς υπολογίζεται ότι περίπου 1,5 εκατομμύρια είδη μπορεί

ΚΕΦΑΛΑΙΟ 2

εικόνα

Εικόνα 2-5
Η χελώνα Caretta caretta στο σπουδαιότερο ενδιαίτημα της στη Μεσόγειο, τη Ζάκυνθο (Πηγή: Σύλλογος Προστασίας Θαλάσσιας Χελώνας).

να εξαφανισθούν τα επόμενα 25 χρόνια.

Αυτά τα παραδείγματα εξηγούν την ανησυχία των επιστημόνων, οι οποίοι πιστεύουν ότι σε λίγες δεκαετίες ο κίνδυνος της υποβάθμισης και εξάντλησης είναι μέγιστος για τους δυνητικά ανανεώσιμους πόρους και όχι για τους μη ανανεώσιμους (εκτός βεβαίως του πετρελαίου και πιθανούς λίγων σπάνιων ορυκτών για τα οποία δεν μπορούν να βρεθούν οικονομικά και περιβαλλοντικά αποδεκτά υποκατάστατα).

 

2.4. Η αύξηση του πληθυσμού

Το τεράστιο μέγεθος του ανθρώπινου πληθυσμού και ο ταχύτατος ρυθμός ανάπτυξης του είναι πέρα από κάθε αμφιβολία ένα από τα σημαντικότερα περιβαλλοντικά προβλήματα. Η εκθετική πράγματι αύξηση του πληθυσμού φαίνεται απλά αν αναλογισθεί κανείς ότι χρειάστηκαν 2000 χρόνια για να φτάσει ο ανθρώπινος πληθυσμός το πρώτο δισεκατομμύριο, 130 χρόνια για το δεύτερο, 30 χρόνια για το τρίτο, 15 χρόνια για το τέταρτο και μόλις 12 χρόνια για το πέμπτο. Στο τέλος του 1998 ο ανθρώπινος πληθυσμός του πλανήτη θα έχει φτάσει τα 6 δισεκατομμύρια. Δεν μπορούμε να είμαστε βέβαιοι για το τι θα συμβεί τον 21ο αιώνα, όμως όλες οι ενδείξεις οδηγούν στο συμπέρασμα ότι η αύξηση θα συνεχισθεί με τους ιδίους

οπότε δε θα είναι απίθανο στο τέλος του 21ου αιώνα να έχει ανέλθει στα 12 δισεκατομμύρια. Αυτό σημαίνει ένα πληθυσμό διπλάσιο από τον σημερινό. Έτσι καθώς ο πλανήτης κυριαρχείται όλο και περισσότερο από τον άνθρωπο, τόσο οι αρνητικές επιπτώσεις στο οικοσύστημα που μας συντηρεί επιτείνονται. Η συνεχής χρήση των φυσικών πόρων, η εκτενής ρύπανση, η επιταχυνόμενη υποβάθμιση και διάβρωση του εδάφους οδηγούν σε αποσταθεροποίηση ή υποβάθμιση του οικοσυστήματος και σε μείωση της «φέρουσας χωρητικότητας» του πλανήτη, όχι μόνο για τον άνθρωπο αλλά και για τα άλλα είδη.

Βέβαια υπάρχουν και άλλες απόψεις ως προς τη συνέχιση της αύξησης του πληθυσμού σύμφωνα με τις οποίες ο πληθυσμός κατά τον 21ο αιώνα θα μειωθεί ως αποτέλεσμα της υπερβολικής χρήσης -κατανάλωσης των φυσικών πόρων καθώς και της ταχείας αύξησης της ρύπανσης. Η μείωση, σύμφωνα με αυτές τις θεωρίες θα προκύψει είτε λόγω ασθενειών, είτε λόγω συνειδητοποίησης από τις διάφορες κοινωνίες του δημογραφικού προβλήματος.

2.5. Μείωση της βιοποικιλότητας

Η καταστροφή του ενδιαιτήματος πολλών φυτών και ζώων που προκαλείται από τις ανθρώπινες δραστηριότητες έχει ως αποτέλεσμα τη μείωση της βιοποικιλότητας. Τις επόμενες δεκαετίες, αν συνεχισθούν με αυτό το ρυθμό αλλά κυρίως με αυτό τον αλόγιστο τρόπο οι ανθρώπινες δραστηριότητες, θα σημειωθεί απώλεια που θα υπερβαίνει το μισό των υπαρχόντων φυτικών και ζωικών ειδών. Αυτή η μαζική εξαφάνιση των ειδών, αυτή η απώλεια της βιοποικιλότητας δημιουργείται από πολλές δραστηριότητες, όπως η εκδάσωση, η ερημοποίηση, η γεωργία, η αλιεία, η ρύπανση κ.ά. Η μείωση αυτή θα προκαλέσει σοβαρή οικολογική και οικονομική απώλεια.

Οι προσπάθειες που πρέπει να καταβληθούν για την προστασία της βιοποικολότητας δεν είναι εύκολη υπόθεση. Πρώτα από όλα γιατί οι αλληλεπιδράσεις μεταξύ των φυτών, ζώων και μικροοργανισμών δεν είναι ευρύτατα γνωστές, όπως επίσης υπάρχει άγνοια και σε ό,τι αφορά

Η ΣΧΕΣΗ ΜΑΣ ΜΕ ΤΗ ΓΗ

εικόνα

Εικόνα 2-6
Η φώκια της Μεσογείου το υπ' αριθμ. 1 απειλούμενο ζώο της Ευρώπης στο θαλάσσιο πάρκο των Βορείων Σποράδων. (Πηγή: Π. Δενδρινός / ΜΟ m)

τη φυσική λειτουργία του φυσικού οικοσυστήματος.

Η ποικιλότητα της ζωής

Είναι γνωστό ότι κανένα είδος δεν υφίσταται για πάντα. Όπως τα είδη γεννούνται, έτσι και εξαφανίζονται. Από τον αριθμό και την ποικιλία των ειδών που απαντώνται στη γη συμπεραίνουμε ότι η ειδογένεση έχει ξεπεράσει σε ρυθμούς την εξαφάνιση. Αυτό βέβαια σε μικρή κλίμακα χρόνου, γιατί στο παρελθόν κατά καιρούς παγκόσμιες κλιματικές αλλαγές, έντονη ηφαιστειακή δραστηριότητα ή εκδήλωση μεγάλων επιδημιών είχαν ως αποτέλεσμα την με μεγαλύτερη ταχύτητα εξαφάνιση ειδών σε σχέση με την ειδογένεση.

Μετά πάντως από κάθε προηγούμενη μαζική εξαφάνιση υπήρξε ειδογένεση με αυξανόμενη ταχύτητα. Η εξέλιξη των θηλαστικών για παράδειγμα ήταν ταχεία μετά την εξαφάνιση των δεινοσαύρων.

Ο άνθρωπος και η μη φυσική εξαφάνιση

Αντίθετα με τα άλλα είδη ο άνθρωπος δεν παρεμποδίζεται από βιολογικούς ή άλλους περιορισμούς στη χρησιμοποίηση του περιβαλλοντικού χοίρου. Με τη βοήθεια της τεχνολογίας ο άνθρωπος κατάφερε να απλωθεί σ' όλο τον
εικόνα

Εικόνα 2-7

Πάντα. Είδος υπό εξαφάνιση

πλανήτη καταλαμβάνοντας ολόκληρο το διαθέσιμο περιβαλλοντικό χώρο με αποτέλεσμα διάφορα άλλα είδη να μην έχουν πλέον ασφαλές καταφύγιο. Με την έλλειψη καταφυγίων, για εκατομμύρια ενδεχομένως είδη, η εξαφάνιση είναι προ των πυλών. Υπολογίζεται ότι πάνω από το μισό των υπαρχόντων σήμερα ειδών κινδυνεύουν με εξαφάνιση τις επόμενες δεκαετίες. Κυρίως αυτό αφορά είδη των τροπικών περιοχών.

Οι άμεσες δραστηριότητες του ανθρώπινου πληθυσμού, όπως η καταστροφή του ενδιαιτήματος και το κυνήγι, αλλά και οι έμμεσες, όπως η μείωση του όζοντος και η χρήση των γεωργικών φαρμάκων, είναι οι αιτίες του κινδύνου της επαπειλούμενης μαζικής εξαφάνισης. Από τις ανθρώπινες δραστηριότητες απειλούνται όλα τα οικοσυστήματα και όλες οι βιολογικές ομάδες.

Σημασία της βιοποικιλότητας

Οι κυριότεροι λόγοι που επιβάλλουν τη διατήρηση και προστασία της βιοποικιλότητας είναι:
  • ότι αποτελεί σημαντικό παράγοντα ισορροπίας της φύσης και της ανθρώπινης επιβίωσης,
  • ότι ανακαλύπτονται συνεχώς νέες χρήσεις
ΚΕΦΑΛΑΙΟ 2
εικόνα

Εικόνα 2-8
Κύρια περιβαλλοντικά προβλήματα (Πηγή: Miller, περιβάλλον, © Εκδόσεις ΙΩΝ)

των βιολογικών πόρων.

Από αυτοφυείς ποικιλίες φυτών και είδη άγριας πανίδας προκύπτουν ύστερα από εφαρμογές της γενετικής επιστήμης ανθεκτικές και με υψηλές αποδόσεις ποικιλίες καλλιεργούμενων φυτών, καθώς και υψηλής απόδοσης αγροτικά ζώα. Ακόμη η βιοποικιλότητα στηρίζει σημαντικό μέρος της ιατρικής, της τεχνολογίας και πολλών άλλων οικονομικών δραστηριοτήτων.

  • ότι η εξαφάνιση έστω και ενός είδους μειώνει την προσαρμοστική ικανότητα του έμβιου κόσμου. Ο άνθρωπος χρειάζεται αυξημένο δυναμικό προσαρμογής για να αντιμετωπίσει
τις αυξανόμενες ανάγκες τροφής

Αιτίες μείωσης βιοποικιλότητας

Οι κύριες αιτίες της μείωσης της βιοποικιλότητας είναι:
  • η καταστροφή του ενδιαιτήματος,
  • η υπερεκμετάλλευση των ειδών,
  • η ρύπανση και η εξ'αυτής εξαφάνιση ειδών,
  • ο ανταγωνισμός μεταξύ των ειδών,
  • οι εντατικές καλλιέργειες και η μονοκαλλιέργεια,
  • η αλόγιστη χρήση γεωργικών φαρμάκων και
  • το φαινόμενο του θερμοκηπίου
Η ΣΧΕΣΗ ΜΑΣ ΜΕ ΤΗ ΓΗ
εικόνα

Εικόνα 2-9
Βιομηχανία - Μία από τις κύριες πηγές ρύπανσης της ατμόσφαιρας. Εδώ εγκαταστάσεις βαριάς βιομηχανίας σιδήρου και χάλυβα κοντά στο Duisburg της Γερμανίας.

2.6. Ατμοσφαιρική ρύπανση

Ρύπανση είναι κάθε αλλοίωση της σύστασης (ποιοτικής και ποσοτικής) ή της μορφής των φυσικών, χημικών και βιολογικών χαρακτηριστικών τον περιβάλλοντος με αποτέλεσμα τη διατάραξη της ισορροπίας του οικοσυστήματος, την υποβάθμιση τον περιβάλλοντος και την πρόκληση βλαβών στον άνθρωπο. Στην εποχή μας, εκτός από τη φυσική ρύπανση της ατμόσφαιρας που οφείλεται σε ηφαιστειακή δραστηριότητα, σήψη φυτών και ζώων κ.ά, έχουμε και τη ρύπανση που οφείλεται σε ανθρώπινες δραστηριότητες. Ατμοσφαιρική ρύπανση θεωρούμε τη μεταβολή της σύστασης τον ατμοσφαιρικού αέρα. Οι κυριότεροι ρυπαντές του αέρα είναι:
  1. Οξείδια του αζώτου και του θείου
  2. Μονοξείδιο του άνθρακα
  3. Υδρογονάνθρακες
  4. Αιωρούμενα στερεά

2.6.1 Οξείδια του αζώτου και του θείου

α) Στα οξείδια του αζώτου περιλαμβάνομε κυρίως το μονοξείδιο (NO) και το διοξείδιο τον αζώτου (ΝΟ2). Προέρχονται είτε από την αβιοτική σταθεροποίηση του αζώτου, τη νιτροποίηση και την απονιτροποίηση, είτε είναι προϊόντα καύσεων και είναι ισχυρώς τοξικά. Τα οξείδια του αζώτου με την απορρόφηση ενέργειας από το ηλιακό φως σχηματίζουν άτομα οξυγόνου τα οποία αντιδρούν με μοριακό οξυγόνο και δίδουν όζον. Υψηλές συγκεντρώσεις NO στον αέρα έχουν ως αποτέλεσμα παραλύσεις του κεντρικού νευρικού συστήματος των ζώων. Υψηλές συγκεντρώσεις ΝΟ2, που είναι περισσότερο τοξικό, ερεθίζουν αρχικά τους πνεύμονες και στη συνέχεια προκαλούν πνευμονικά οιδήματα ή και θάνατο.

β) Στα οξείδια του θείου περιλαμβάνομε το διοξείδιο (SΟ2) και το τριοξείδιο του θείου (SO3).Το διοξείδιο του θείου εκλύεται από

Η ΣΧΕΣΗ ΜΑΣ ΜΕ ΤΗ ΓΗ
εικόνα

Εικόνα 2-10
Επιβλαβείς επιπτώσεις των ατμοσφαιρικών ρύπων στα δένδρα. (Πηγή: Miller, περιβάλλον, ©Εκδόσεις ΙΩΝ))

ανθρώπινες δραστηριότητες (καύσεις καυσίμων που περιέχουν θείο, βιομηχανικές διεργασίες στην παραγωγή μετάλλων από θειούχα ορυκτά), αλλά και από βιογεωχημικές δραστηριότητες, όπως σήψεις, βιολογικές αναγωγές των θειικών ιόντων, από την έκλυση H2S και SΟ2 από ηφαίστεια κ.ά. To SΟ2 προσβάλλει τα φυτά με αποτέλεσμα την οξεία δηλητηρίασή τους (νεκρώσεις τμημάτων φύλλων, ξήρανση) ή τη χρόνια (κιτρίνισμα φύλλων). Επίσης το (SΟ2) επιδρά στον άνθρωπο, αρχικά ερεθίζοντας το φάρυγγα και τα μάτια και στη συνέχεια προσβάλλοντας το αναπνευστικό σύστημα.

Εκτός από τις συνέπειες των οξειδίων του

αζώτου και του θείου που προαναφέραμε, μια σοβαρότατη επίπτωση της ύπαρξής τους στον ατμοσφαιρικό αέρα είναι η δημιουργία της «όξινης βροχής».

Όξινη βροχή

Η ατμοσφαιρική ρύπανση έχει άμεση και έμμεση επίδραση στο περιβάλλον.

Όταν οξείδια του θείου, οξείδια του αζώτου, υδρογονάνθρακες που εκλύονται κατά τις βιομηχανικές καύσεις, χρήση αυτοκινήτων κ.λπ., βρίσκονται στον ατμοσφαιρικό αέρα σε μεγάλες συγκεντρώσεις, τότε προκαλούν βλάβες στα δένδρα και φυτά, επηρεάζουν την υγεία του

Η ΣΧΕΣΗ ΜΑΣ ΜΕ ΤΗ ΓΗ
ανθρώπου, διαβρώνουν μεταλλικές κατασκευές, κ.ά. Αυτή η άμεση επίδραση, "ξηρή εναπόθεση" (dry deposition), είναι μεγαλύτερη κοντά στις πηγές ρύπανσης.

Ωστόσο το διοξείδιο του θείου και τα οξείδια του αζώτου με την ατμοσφαιρική υγρασία σχηματίζουν θειικό και νιτρικό οξύ που μπορεί να μεταφερθούν με τους ανέμους σε πολύ μακρινές αποστάσεις, πριν διαλυθούν στο νερό της βροχής ή στο χιόνι και πέσουν στη Γή ως, "όξινη βροχή", ("υγρή εναπόθεση", wet deposition).

Μια χαρακτηριστική ιδιότητα των οξέων είναι η ικανότητά τους να ελευθερώνουν ιόντα υδρογόνου (Η+). Όπως είναι γνωστό, η ενεργός οξύ της (ρΗ) εκφράζει τον αντίστροφο λογάριθμο της συγκέντρωσης των κατιόντων υδρογόνου. Τα φυσικά ύδατα έχουν συνήθως τιμή ρΗ 7.0-8.5. Χαμηλές τιμές ρΗ χαρακτηρίζουν ένα περιβάλλον ως όξινο. Έχουν καταγραφεί σε ποτάμια ή λίμνες τιμές ρΗ 4.5, ή και λιγότερο, με αποτέλεσμα την εξαφάνιση μεγάλου αριθμού ψαριών, τη μείωση του αριθμού των ειδών των φυτών και των ζώων. Η όξινη βροχή διαταράσσει την γονιμότητα και την καρποφορία της χλωρίδας και καταστρέφει τους μικροοργανισμούς που βρίσκονται στο ριζικό σύστημα των φυτών, αποδυναμώνοντας τους μηχανισμούς άμυνας στις ξηρασίες, τα παράσιτα κ.ά.

Μεγάλο μέρος των αερίων ρυπαντών που δημιουργούνται σε μια χώρα μεταφέρονται σε άλλες, με αποτέλεσμα χώρες όπως η Ολλανδία, Ιταλία να δέχονται περισσότερους ρυπαντές με την όξινη βροχή από όσους παράγουν. Υπολογίζεται ότι 30% των ρυπαντών που δημιουργούνται στη Μ. Βρετανία μεταφέρονται στις Σκανδιναβικές χώρες. Στη Σκανδιναβία το 50% των κωνοφόρων υποφέρουν εμφανώς από την επίδραση της όξινης βροχής. Έχει υπολογισθεί ότι στο τέλος του αιώνα 50,000 λίμνες των ΗΠΑ και του Καναδά θα είναι βιολογικά νεκρές.

Επίσης, οι διεργασίες οξίνισης που γίνονται στο έδαφος έχουν ως αποτέλεσμα αφενός τη μείωση θρεπτικών συστατικών του και αφετέρου τον εμπλουτισμό του με τοξικές ουσίες (μέταλλα, κ.λπ.), με άμεσο αντίκτυπο στις γεωργικές καλλιέργειες αλλά και στον υδροφόρο ορίζοντα.

Άλλες επιπτώσεις του όξινου υπόγειου νερού είναι η διάλυση του χαλκού, του καδμίου, ή του αλουμινίου των σωλήνων ύδρευσης με επιπτώσεις στην ανθρώπινη υγεία.

Επίσης σοβαρή επίπτωση της όξινης βροχής, που έχει ιδιαίτερα μεγάλη σημασία για τον πολιτισμό μας, είναι οι καταστροφές που προκαλεί σε μνημεία, προσβάλλοντας τα υλικά κατασκευής τους (πέτρα, μάρμαρο, κ.ο.κ.) με αποτέλεσμα τη γυψοποίησή τους. Οι ζημιές που έχουν καταγραφεί στον Παρθενώνα τα τελευταία 20 χρόνια είναι πολύ μεγαλύτερες από αυτές που είχαν γίνει από τότε που κατασκευάσθηκε.

2.6.2 Μονοξείδιο του άνθρακα

Σχηματίζεται τόσο από φυσικές διεργασίες (εκρήξεις ηφαιστείων, εκλύσεις φυσικών αερίων, ηλεκτρικές εκκενώσεις στις καταιγίδες, κ.ά), όσο και κατά την ατελή καύση του άνθρακα. Είναι τοξικό και ασφυκτικό αέριο και είναι ιδιαίτερα επικίνδυνο γιατί δεν γίνεται αντιληπτό επειδή είναι άχρωμο και άοσμο. Η κύρια δράση του είναι η αντίδρασή του με την αιμογλοβίνη του αίματος προς σχηματισμό της καρβοξυαιμογλοβίνης, ένωσης σταθερής, που μειώνει τη δυνατότητα οξυγόνωσης των κυττάρων του σώματος.

Οι συγκεντρώσεις του μονοξειδίου του άνθρακα στον ατμοσφαιρικό αέρα ευτυχώς δεν αυξάνονται δραματικά, λόγο:» φυσικών μηχανισμών απομάκρυνσής του, όπως η οξείδωση του CO προς CO: στα κατώτερα στρώματα της ατμόσφαιρας παρουσία ηλιακού φωτός, η πρόσληψη του CO από φυτικούς οργανισμούς ή από μικροοργανισμούς που βρίσκονται στο έδαφος.

2.6.3 Υδρογονάνθρακες

Απελευθερώνονται στην ατμόσφαιρα από διάφορες φυσικές διεργασίες και ανθρωπογενείς δραστηριότητες. Στην κατηγορία αυτή υπάγονται χιλιάδες ενώσεις που περιέχουν στο μόριό τους άνθρακα και υδρογόνο και είναι απλοί άκύκλοι με 1-4 άτομα C (αέρια), με 5-6 άτομα C (υγρά) και πάνω από 7 άτομα C (στερεά), ή κυκλικοί υδρογονάνθρακες, κεκορεσμένοι και ακόρεστοι με εξαμελή δακτύλιο.
ΚΕΦΑΛΑΙΟ 2

Τα φυτά και ιδιαίτερα τα δένδρα παράγουν μεγάλες ποσότητες υδρογονανθράκων, όπως τα τερπένια. Επίσης υδρογονάνθρακες παράγονται από την αναερόβια αποσύνθεση ή από γεωθερμικές διεργασίες. Η επιβάρυνση του ατμοσφαιρικού αέρα με υδρογονάνθρακες ανθρωπογενούς προέλευσης είναι ιδιαίτερα μεγάλη (επεξεργασία - χρήση πετρελαίου, καυσαέρια αυτοκινήτων, κ.λπ.).

Οι υδρογονάνθρακες στην ατμόσφαιρα υφίστανται χημικές και φωτοχημικές αντιδράσεις με το σχηματισμό νέων δραστικοί ενώσεων (δευτερογενείς ρυπαντές) που ονομάζονται φωτοχημικά οξειδωτικά (Photochemical Oxidants). Στα φωτοχημικά οξειδωτικά υπάγονται το όζον, το διοξείδιο του αζώτου, το υπεροξείδιο του υδρογόνου, οργανικά υπεροξείδια και υδροϋπεροξείδια και το υπεροξυνιτρικό ακετύλιο (peroxyacetyl nitrate, PAN). To PAN προσβάλλει ιδιαίτερα τα φυτά.

Ρύπανση του αέρα που προέρχεται από καπνό (αιθάλη) και ομίχλη ονομάζεται αιθαλομίχλη [smog (από smoke και fog), τύπου Λονδίνου]. Με την παρουσία του ηλιακού φωτός οι αέριοι ρυπαντές δημιουργούν τη φωτοχημική ρύπανση που συνίσταται κυρίως από οξείδια του αζώτου, υδρογονάνθρακες και φωτοχημικά οξειδωτικά. Ο δεύτερος τύπος καπνομίχλης ονομάζεται φωτοχημικός (smog τύπου Λος Άντζελες).

Η δημιουργία της φωτοχημικής καπνομίχλης ευνοείται κάτω από ειδικές μετεωρολογικές συνθήκες υγρασίας, άπνοιας και αναστροφής της θερμοκρασίας. Με τον όρο αναστροφή της θερμοκρασίας εννοούμε το σχηματισμό θερμού στρώματος αέρα σε κάποιο ύψος, οπότε διακόπτεται το ανοδικό ρεύμα που οφείλεται στη μεταβολή της θερμοκρασίας με το ύψος και ο «ένρυπος» αέρας εγκλωβίζεται πάνω) από μια περιοχή (περίπτωση «νέφους» Αθηνών)

2.6.4 Ακυρούμενα στερεά

Στην κατηγορία αυτή περιλαμβάνομε όλα τα στερεά σωματίδια και αιωρούμενα υγρά σταγονίδια στον αέρα. Είναι ρυπαντές διαφόρου χημικής σύστασης, όπως πχ. η σκόνη, ο αμίαντος, ο γύψος, ο μόλυβδος κ.ά. Λόγω
της μεγάλης ενεργού επιφανείας τους έχουν τη χαρακτηριστική ιδιότητα της προσρόφησης που είναι η χημική δράση μεταξύ των μορίων των χημικών ενώσεων και των στερεών σωματιδίων. Οι επιπτώσεις στην ανθρώπινη υγεία είναι αρχικά η προσβολή του αναπνευστικού συστήματος, καρδιοαναπνευστικές παθήσεις και στη συνέχεια οι διάφορες λοιμώξεις ανάλογα με τη χημική σύσταση των ρυπαντών. Η μείωση της ορατότητας στην ατμόσφαιρα ανάλογα με τη συγκέντρωση των σωματιδίων είναι επίσης αποτέλεσμα αυτών των ρυπαντών.

2.7. Αλλαγή του κλίματος της γης

Το φαινόμενο του θερμοκηπίου / Greenhouse Effect

Μια πολύ σοβαρή συνέπεια της ρύπανσης του ατμοσφαιρικού αέρα είναι το φαινόμενο του θερμοκηπίου πού έχει ως αποτέλεσμα την αλλαγή του κλίματος της γης. Αέρια προερχόμενα από ανθρωπογενείς δραστηριότητες (βιομηχανία, καύσεις, αποδασώσεις κ.λπ) δημιουργούν στα κατώτερα στρώματα της ατμόσφαιρας ένα πυκνό στρώμα που επιτρέπει βέβαια στις ακτίνες του ήλιου να διαπερνούν την ατμόσφαιρα και να θερμαίνουν την επιφάνεια της γης. Το μεγαλύτερο όμως μέρος της ενέργειας που έχει δεχθεί η γη παγιδεύεται κοντά στην επιφάνεια της γης λόγιο το\> πυκνού στρώματος των αερίων, και αντανακλάται πάλι στην επιφάνεια της γης αυξάνοντας το ποσοστό θερμότητας που εγκλωβίζεται ενώ ένα μέρος αυτής της ενέργειας επανεκπέμπεται από τη γη στο διάστημα. Το στρώμα δηλαδή αυτό των αερίων επιτρέπει την είσοδο των ηλιακών ακτινών (υπεριώδεις) στη γήινη ατμόσφαιρα, αλλά εμποδίζει την έξοδο της θερμότητας (υπέρυθρες ακτίνες), με αποτέλεσμα να επικρατούν στην επιφάνεια της γης συνθήκες «θερμοκηπίου», να αυξάνεται δηλαδή η θερμοκρασία της ατμόσφαιρας. Αύξηση της θερμοκρασίας κατά 1.2-4.5° C θα έχει, σύμφωνα με υπολογισμούς, ως αποτέλεσμα την ανύψωση της στάθμης της θάλασσας κατά 15-20 cm μέχρι το έτος 2025. Η αύξηση της θερμοκρασίας θα έχει και άλλα αποτελέσματα, όπως τήξη των πάγων στους πόλους, ξηρασίες σε γόνιμα εδάφη κ.λπ. Έχουν διατυπωθεί πολλά
Η ΣΧΕΣΗ ΜΑΣ ΜΕ ΤΗ ΓΗ
σενάρια για τις συνέπειες απο το φαινόμενο του θερμοκηπίου, όπως ότι η υπερθέρμανση θα προκαλέσει μεγαλύτερη εξάτμιση νερού με αποτέλεσμα τη δημιουργία περισσότερων νεφών και μείωση της θερμοκρασίας, επίσης ότι η υψηλή συγκέντρωση CO2 θα αυξήσει τη φυτική παραγωγή, κ.ά.

Η ελάττωση του στρατοσφαιρικού όζοντος (τρύπα του όζοντος) / Stratospheric Ozone Depletion (Ozone Hole)

To στρατοσφαιρικό όζον βρίσκεται σε απόσταση 15-35 χλμ πάνω από την επιφάνεια της γης και ενεργεί ως προστατευτικό κέλυφος έναντι της επικίνδυνης υπεριώδους ακτινοβολίας, που διαφορετικά θα διείσδυε μέχρι την επιφάνεια της γης. Αντίθετα το τροποσφαιρικό όζον βρίσκεται σε ύψος 0-10 χλμ από την επιφάνεια της γης, είναι προϊόν ρύπανσης που προέρχεται από τις ανθρώπινες δραστηριότητες και επιβαρύνει το φαινόμενο του θερμοκηπίου. Οι πρόσφατες ανθρωπογενείς δραστηριότητες προκάλεσαν σοβαρή διατάραξη στην ισορροπία μεταξύ της δημιουργίας και της καταστροφής του όζοντος. Δεδομένου ότι οι ρυθμοί καταστροφής του είναι ταχύτεροι από αυτούς της δημιουργίας του, οδηγούμεθα στη λέπτυνση του στρώματος όζοντος της στρατοσφαίρας με αποτέλεσμα την είσοδο περισσότερης ηλιακής ενέργειας στη γη. Η μείωση του στρώματος του όζοντος (τρύπα τον όζοντος) δεν σημειώνεται ομοιόμορφα σε ολόκληρο τον πλανήτη. Η περιοχή που παρουσιάζει τα μεγαλύτερα ποσοστά μείωσης είναι η Ανταρκτική, καταστροφή όμως διαπιστώθηκε και πάνω από την Αρκτική και στις πυκνοκατοικημένες χώρες μέσου γεωγραφικού πλάτους του βορείου ημισφαιρίου. Οι πρώτες χημικές ουσίες που θεωρήθηκαν υπεύθυνες για την καταστροφή της ισορροπίας του όζοντος ήταν οι χλωροφθοράνθρακες (Chlorofluorocarbon's, CFC's). Οι ουσίες αυτές χρησιμοποιούνται ως προωθητικά ορισμένων ουσιών (σπρέυ), στη βιομηχανία αφρώδους πλαστικού, στην ψυκτική βιομηχανία ως οργανικοί διαλύτες κ.α. Οι συνέπειες από τη μείωση του όζοντος της στρατόσφαιρας είναι πολύ σοβαρές για την ανθρώπινη υγεία (καρκίνοι του
εικόνα

Εικόνα 2-11
Σχηματική απεικόνιση του φαινομένου "Ελ-Νινιο"

δέρματος, οφθαλμολογικές παθήσεις, εξασθένιση ανοσοποιητικού συστήματος, κ.α.). Άλλες επιπτώσεις επίσης είναι πολύ σοβαρές και αφορούν τη βιωσιμότητα των οικοσυστημάτων (μείωση απόδοσης καλλιεργειών, αναστολή ρυθμού φωτοσύνθεσης, μείωση ανάπτυξης, κ.λπ.).

Το φαινόμενο «Ελ Νίνιο» / El Nino - Southern Oscillation (ENSO)

To «Ελ Νίνιο» (To Βρέφος), λόγω του ότι εμφανίζεται συνήθως τα Χριστούγεννα (χωρίς να
* Αληγείς άνεμοι (άνεμοι που πνέουν σχεδόν συνεχώς προς την ίδια διεύθυνση) ονομάζονται οι ΒΑ άνεμοι του Βορείου και οι ΝΑ άνεμοι τον Νότιου ημισφαιρίου που πνέουν από τις ζώνες υψηλών πιέσεων (που βρίσκονται κοντά στον Ισημερινό) προς τον Ισημερινό. Στην πραγματικότητα η διεύθυνση των αληγών ανέμων κοντά στον Ισημερινό είναι ανατολική.
ΚΕΦΑΛΑΙΟ 2

εικόνα

Εικόνα 2-12
Συνεχής παρακολούθηση του τελευταίου "Ελ-Νινιο" (1997-98), από το δορυφόρο "Ποσειδών"

γίνεται πάντα αντιληπτό λόγω διαφορετικής έντασης), είναι, ένα φαντασμαγορικό φαινόμενο με σπουδαίες και μεγάλες επιπτώσεις σε όλο τον κόσμο, επιπτώσεις που κοστίζουν πολλά δισεκατομμύρια δολάρια, επιπτώσεις στο κλίμα, στο προστατευτικό στρώμα του όζοντος και σε σειρά άλλων παραμέτρων που μαζί με τα έμβια όντα είναι ό,τι πολυτιμότερο έχει ο πλανήτης μας', συμφωνά με τον καθηγητή Χρ. Ζερεφό, Διευθυντή του Παγκόσμιου Κέντρου Χαρτογράφησης του Όζοντος του ΟΗΕ.

Κατά μήκος ορισμένων απότομων δυτικών ακτών της Νότιας Αμερικής, οι άνεμοι σπρώχνουν το θερμό επιφανειακό νερό της θάλασσας δυτικά, μακριά από την ακτή. Τη θέση του επιφανειακού αυτού νερού καταλαμβάνει ψυχρό νερό πυθμένα, πλούσιο σε θρεπτικά άλατα (ανάβλυση - upwelling). Με την ανάβλυση μεγάλοι φυτοζωοπλαγκτονικοί πληθυσμοί, ψάρια, κ.λπ. έρχονται στην επιφάνεια της θάλασσας. Σε μη τακτά χρονικά διαστήματα όμως αυτή η διαδικασία επηρεάζεται από μια σειρά σύνθετων μετεωρολογικών και ωκεανογραφικών φαινομένων που επιφέρουν μια κλιματική αλλαγή που ονομάζεται Ελ Νίνιο - Ταλάντευση Νοτίου Ημισφαιρίου / El Nino - Southern Oscillation (ENSO). Σε ένα περιστατικό «Ελ Νίνιο», οι άνεμοι που προαναφέρθηκαν γίνονται πιο ασθενείς, η ανάβλυση ψυχρού νερού πλούσιου σε θρεπτικά άλατα καταστέλλεται με αποτέλεσμα το επιφανειακό νερό κατά μήκος των δυτικών ακτών της Νότιας Αμερικής (Περού, Χιλή) να παραμένει θερμό (28-30" C), να μειώνεται η πρωτογενής παραγωγή και να εξαφανίζονται ορισμένες βιοκοινωνίες. Επιπλέον ισχυρές κλιματικές αλλαγές εμφανίζονται στο μεγαλύτερο μέρος του πλανήτη.

Τα δύο τελευταία «Ελ Νίνιο» του 1982-83 και το τωρινό 1997-98 είναι τα μεγαλύτερα του αιώνα. Και τα δύο ξεκίνησαν με την εξασθένιση των ανέμων στις ισημερινές περιοχές του Ειρηνικού Ωκεανού και την ανύψωση της θάλασσας στο μέσον του Ειρηνικού κατά 20-30 cm μέσα

Η ΣΧΕΣΗ ΜΑΣ ΜΕ ΤΗ ΓΗ

σε λίγους μήνες. Ταυτόχρονα η στάθμη της θάλασσας ανέβηκε στα ανατολικά παράλια και κατέβηκε στα δυτικά όπου έγινε η πρώτη μεγάλη οικολογική καταστροφή των επιφανειακών εύθραυστων κοραλλιογενών περιοχών.

Ένα μεγάλο «Ελ Νίνιο» δημιουργεί αλυσιδωτές ανωμαλίες σε ολόκληρο τον πλανήτη απελευθερώνοντας γιγαντιαίες ποσότητες ενέργειας. Τα τελευταία χρόνια τα φαινόμενα αυτά έχουν γίνει εντονότερα και συχνότερα με ανυπολόγιστες καταστροφικές επιπτώσεις.

2.8 Θεσμικά μέτρα για την προστασία του περιβάλλοντος

Το ελληνικό δίκαιο μέχρι πρόσφατα αγνοούσε την έννοια του περιβάλλοντος. Για πρώτη φορά στο Σύνταγμα που ψηφίστηκε το 1975 περιέλαβε ειδική διάταξη που αναφέρεται στην έννοια του περιβάλλοντος, χωρίς όμως και να την προσδιορίζει.

Ερμηνεύοντας τη φιλοσοφία του Συντάγματος μπορούμε να δεχθούμε ότι ως φυσικό περιβάλλον θεωρεί μόνο το χώρο που περιβάλλει τον άνθρωπο, δηλαδή τη φύση και τα συστατικά της και όχι τον ίδιο τον άνθρωπο. Τα προβλήματα που δημιούργησε η οικονομική ανάπτυξη στο φυσικό περιβάλλον οδήγησαν στη συνειδητοποίηση της ανάγκης να προστατευθεί το περιβάλλον και να ελεγθούν οι δραστηριότητες του ανθρώπου ως προς την επίδρασή τους στη φύση.

Θα μπορούσαμε να πούμε ότι το δίκαιο του περιβάλλοντος επισημοποιεί την οικολογική κρίση και θεωρείται ως το δίκαιο της προστασίας του φυσικού περιβάλλοντος. Η προστασία όμως του περιβάλλοντος δεν μπορεί να αποτελέσει αποκλειστικά νομικό πρόβλημα γιατί είναι συνάρτηση και άλλων παραγόντων, όπως του πολιτικού, του οικονομικού και του τεχνικού.

Επομένως το δίκαιο του περιβάλλοντος είναι ένα δίκαιο με έντονη εξάρτηση από την επιστήμη και την τεχνολογία διότι ρυθμίζει κυρίως σχέσεις υλικές, φυσικές, τεχνικές και επιστημονικές. Σύμφωνα με το Ν. 360/76, το φυσικό περιβάλλον ορίζεται ως: ο περιβάλλον τον άνθρωπο χερσαίος, θαλάσσιος και εναέριος χώρος, μαζί

με τη χλωρίδα, την πανίδα και τους φυσικούς πόρους που βρίσκονται σ'αυτόν. Με το νόμο αυτό ως προστασία του περιβάλλοντος νοείται:

  1. Η διατήρηση του χαρακτήρα του φυσικού περιβάλλοντος και των σχέσεων που έχουν διαμορφωθεί μεταξύ των στοιχείων αυτού ως οικοσυστήματος.
  2. Η προστασία του φυσικού περιβάλλοντος από τις ζημιογόνες επιπτώσεις από την ανάπτυξη δραστηριοτήτων και παρεμβάσεων του ανθρώπου.
  3. Ο έλεγχος της αξιοποίησης των φυσικών πόρων και της ανάπτυξης των δραστηριοτήτων στο χοίρο, με σκοπό την εναρμόνιση των σχέσεων του φυσικού περιβάλλοντος και της οικονομικής δράσης του ανθρώπου.

Με το νόμο αυτό δίνεται έμφαση στην οικολογική και οικονομική αντίληψη για το περιβάλλον και προβλέπεται η λήψη μέτρων που αφορούν είτε στη διατήρηση είτε στην αποκατάσταση της φυσιολογικής ισορροπίας του περιβάλλοντος είτε στην ποιοτική, κοινωνική και οικονομική βελτίωση και ανάπτυξή του.

Ο Δασικός Νόμος 998/1979 κατατάσσει τις προστατευόμενες περιοχές ως ειδική κατηγορία δασών και δασικών εκτάσεων που παρουσιάζουν ιδιαίτερο επιστημονικό, αισθητικό, οικολογικό ή γεωμορφικό ενδιαφέρον. Στο σημείο που αναφέρεται στις επιτρεπτές επεμβάσεις στα δάση και τις δασικές εκτάσεις, δίνει ιδιαίτερη προσοχή στις προστατευόμενες φυσικές περιοχές και απαγορεύει, ή ρυθμίζει με ειδικό τρόπο, τις περισσότερες επεμβάσεις, είτε αυτές αφορούν τις εκχερσώσεις για αγροτική εκμετάλλευση, δρόμους, οικιστικές περιοχές, τουριστικές και αθλητικές εγκαταστάσεις κ.ά. είτε στις βιομηχανικές εγκαταστάσεις, τις μεταλλευτικές και λατομικές εργασίες και τα δημόσια έργα.

Ακολουθεί ο Ν. 1515/85 "Ρυθμιστικό σχέδιο και προγράμματα προστασίας περιβάλλοντος της ευρύτερης περιοχής της Αθήνας", σύμφωνα με τον οποίο ως προστασία του φυσικού περιβάλλοντος νοείται η οικολογική ανασυγκρότηση, η προστασία γεωργικής γης, δασών, υγροτόπων και άλλων στοιχείων του φυσικού περιβάλλοντος, τοπίου, ακτών και ειδικών περιοχών

ΚΕΦΑΛΑΙΟ 2
φυσικού κάλλους, ο περιορισμός της ρύπανσης από κάθε πηγή, η αναβάθμιση των ιδιαίτερα υποβαθμισμένων περιοχών, η βελτίωση της ποιότητας ζωής και η άμβλυνση των κοινωνικών ανισοτήτων στην ποιότητα του φυσικού περιβάλλοντος.

Η ισχύουσα νομοθεσία παρουσιάζει αρκετές ατέλειες και κενά ιδιαίτερα στη διάκριση κατηγορών προστατευόμενων περιοχών, με αποτέλεσμα να υπάρχει αδυναμία αποτελεσματικής προστασίας ορισμένων περιοχών που παρουσιάζουν σημαντική αξία, όπως είναι σι παρθένες φυσικές περιοχές, οι περιοχές βιογενετικών αποθεμάτων, τα καταφύγια άγριας πανίδας, τα θαλάσσια πάρκα και οι υγροβιότοποι, καθώς και οι περιοχές φυσικής αναψυχής.

Μέχρι το 1986, πέρα από ορισμένες μεμονωμένες διατάξεις που αφορούσαν εξειδικευμένες επεμβάσεις στο περιβάλλον, έλλειπε από τη χώρα μας ένα νομικό πλαίσιο που να κάλυπτε και ρύθμιζε όλες τις ανθρωπογενείς επιδράσεις πάνω στο περιβάλλον. Το κενό αυτό καλύφθηκε με το Ν. 1650/1986 «Για την προστασία του περιβάλλοντος», σύμφωνα με τον οποίο ορίσθηκε το περιβάλλον ως "το σύνολο των φυσικών και ανθρωπογενών παραγόντων και στοιχείων που βρίσκονται σε αλληλεπίδραση και επηρεάζουν την οικολογική ισορροπία, την ποιότητα ζωής, την υγεία των κατοίκων, την ιστορική και πολιτιστική παράδοση και τις αισθητικές αξίες".

Σκοπός του νόμου αυτού είναι: η θέσπιση

θεμελιωδών κανόνων και η καθιέρωση κριτηρίων και μηχανισμών για την προστασία του περιβάλλοντος, έτσι ώστε ο άνθρωπος ως άτομο και ως μέλος του κοινωνικού συνόλου, να ζει σε ένα υψηλής ποιότητας περιβάλλον, μέσα στο οποίο να προστατεύεται η υγεία του και να ευνοείται η ανάπτυξη της προσωπικότητάς του.

Η περιβαλλοντική εκπαίδευση ρυθμίστηκε νομοθετικά με το άρθρο 111, παρ. 13 του Ν 1892/90. Στη συνέχεια με μία σειρά υπουργικών αποφάσεων καθορίσθηκαν οι λεπτομέρειες εφαρμογής της περιβαλλοντικής εκπαίδευσης στα σχολεία, στο πλαίσιο των σχολικών δραστηριοτήτων και θεσμοθετήθηκαν και λειτούργησαν τα Κέντρα Περιβαλλοντικής Εκπαίδευσης.

Πρωταρχικός σκοπός της Περιβαλλοντικής Εκπαίδευσης είναι η ευαισθητοποίηση των μα- θητών σε θέματα που αφορούν το στενότερο και ευρύτερο περιβάλλον τους. Ειδικότερα, τα αντικείμενα της Περιβαλλοντικής Εκπαίδευσης είναι:

α. οικολογικά στοιχεία που αλλοιώνονται (στοιχεία φυσικής οικολογίας, ανθρωπογενούς οικολογίας κ.ά.).

β. Πηγές και. αιτίες που προκαλούν οικολογική αλλοίωση και το είδος της αλλοίωσης (τομείς οικονομικής δραστηριότητας, εξέλιξη της ανθρώπινης δραστηριότητας, πόλεμος, θεομηνίες, χημική - βιολογική ρύπανση ατμόσφαιρας, νερού, εδάφους κ.ά).

Η ΣΧΕΣΗ ΜΑΣ ΜΕ ΤΗ ΓΗ
εικόνα
Η μεγάλη αύξηση του πληθυσμού της γης και η χρήση της τεχνολογίας επιδρούν δυσμενώς στο περιβάλλον.

Η αλόγιστη χρήση των φυσικών πόρων και η υποβάθμιση του περιβάλλοντος από τις ανθρώπινες δραστηριότητες έχουν ως αποτέλεσμα τη μείωση της δυνατότητας του πλανήτη να υποστηρίξει τη ζωή.

Καθώς τα πάντα πάνω στον πλανήτη, από την ύπαρξή μας μέχρι τα οικονομικά συστήματα που αναπτύσσονται, εξαρτώνται από τον Ήλιο και τη Γη δηλαδή από τους φυσικούς πόρους, πρέπει η διαχείριση τους και αυτή του περιβάλλοντος να αποσκοπεί στην μη εξάντλησή τους, έτσι ώστε να μην ξεπερνιέται η «φέρουσα χωρητικότητα» του πλανήτη. Οι προσπάθειες της ανθρωπότητας πρέπει να τείνουν να επιτύχουν την «αειφόρο» ανάπτυξη. Δηλαδή ανάπτυξη που να εξασφαλίζει την ανανέωση των φυσικών πόρων με τις φυσικές διεργασίες και τη βοήθεια της ηλιακής ενέργειας. Αυτό επιτυγχάνεται μόνον αν ο βαθμός χρήσης των πόρων υπολείπεται της φυσικής ανανέωσης.

Οι φυσικοί πόροι διακρίνονται σε μη ανανεώσιμους που είναι οι ενεργειακοί πόροι (άνθρακας), οι μεταλλοφόροι ορυκτοί πόροι και οι μη μεταλλοφόροι ορυκτοί πόροι, σε

«δυνητικά ανανεώσιμους» και σε ανανεώσιμους. Ορισμένοι μη ανανεώσιμοι πόροι μπορούν να ανακυκλωθούν ή και να επαναχρησιμοποιηθούν.

Σήμερα, η ταχύτατη αύξηση του ανθρώπινου πληθυσμού θεωρείται η κύρια πηγή και αιτία της μείωσης της «φέρουσας χωρητικότητας» του πλανήτη και για τον άνθρωπο και για τα άλλα είδη. Η μείωση της βιοποικιλότητας, η σημασία της οποίας για την ισορροπία της φύσης και όχι μόνο είναι τεράστια, η ατμοσφαιρική ρύπανση που προκαλείται κυρίως από τα οξείδια του αζώτου και του θείου, το μονοξείδιο του άνθρακα, οι υδρογονάνθρακες και τα αιωρούμενα στερεά είναι από τις σπουδαιότερες υποβαθμίσεις που υφίσταται το περιβάλλον. Μεταξύ άλλων παρατηρούνται πλέον μόνιμες αλλαγές στο κλίμα με την εμφάνιση του φαινομένου του θερμοκηπίου και του φαινομένου του " Ελ Νίνιο".

Η διεθνής κοινότητα συνειδητοποιώντας τα τελευταία χρόνια τους κινδύνους που εγκυμονεί η συνέχιση μιας τέτοιας αλόγιστης χρήσης των φυσικών πόρων και του περιβάλλοντος έχει προχωρήσει σε θεσμικά μέτρα για τη διατήρηση και προστασία τους σε παγκόσμιο αλλά και περιφερειακό επίπεδο.

ΚΕΦΑΛΑΙΟ 2
εικόνα
1. Τι είναι φέρουσα χωρητικότητα για τον άνθρωπο;

2. Ποιες οι κυριότερες ζημιές που έχουν υποστεί οι φυσικοί πόροι και το περιβάλλον από τις ανθρώπινες δραστηριότητες;

3. Πού πρέπει να αποβλέπει η διαχείριση των φυσικών πόρων;

4. Τι λέμε "αειφόρα ανάπτυξη"; Τι "αειφορία";

5. Ποιες οι κατηγορίες των φυσικών πόρων;

6. Πώς χαρακτηρίζεται η καθεμία από τις κατηγορίες των φυσικών πόρων;

7. Πότε ένας πόρος γίνεται οικονομικά ανεπαρκής;

8. Τι είναι η ανακύκλωση;

9. Ποιους λέμε "δυνητικά ανανεώσιμους φυσικούς πόρους";

10. Τι είναι βιολογική ποικιλότητα και πώς αυτή διακρίνεται ανάλογα με το επίπεδο ζωής;

11. Ποια η σημασία της βιοποικιλότητας;

12. Ποιες οι αιτίες μείωσης της βιοποικιλότητας;

13. Τι είναι ρύπανση; Τι ατμοσφαιρική ρύπανση;

14. Ποιοι οι κυριότεροι ρυπαντές του αέρα;

15. Πώς προκαλείται η όξινη βροχή;

16. Ποιες οι συνέπειες από την όξινη βροχή;

17. Ποιες οι συνέπειες της απελευθέρωσης των υδρογονανθράκων στην ατμόσφαιρα;

18. Τι είναι το φαινόμενο του θερμοκηπίου;

19. Τι ξέρετε για την "τρύπα του όζοντος";

20. Τι είναι το φαινόμενο "Ελ Νίνιο";